MakerDAO Paves Way for Additional $1.28B U.S. Treasury Purchase
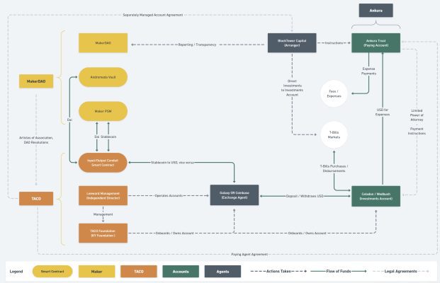
MakerDAO, the organization behind the DAI stablecoin, is planning to buy up to $1.28 billion more in U.S. government bonds through crypto asset manager BlockTower Capital. This move fits with Maker’s strategy to diversify the assets backing its DAI stablecoin and increase revenues through yield-generating investments.
Sorry, there were no replies found.
Log in to reply.
